Lichtstraat Schilddak | 2 uitvoeringen & diverse maten | Zeeland Tuinmaterialen BV
True

  • Openingstijden showroom: ma t/m za: 9:00 tot 17:00, vrijdag tot 20:00 | tel.: 0118-764 100   

De ultieme lichtinval door de unieke constructie

Lichtstraat Schilddak | 2 uitvoeringen & diverse maten

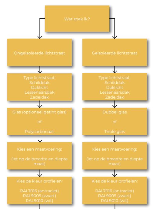
Deze lichtstraten worden in een niet geïsoleerde met Douglas hout opgebouwd frame geleverd. De geïsoleerde uitvoering is vervaardigd van Grenenhout en wordt met een grondverf geleverd. De profielsystemen op het dak zijn in 3 kleuren leverbaar. De lichtstraten worden als een compleet bouwpakket geleverd. Kies bewust voor de niet of wel geïsoleerde uitvoering, het uiteindelijke dauwpunt zal bepalen of er condens- en druppelvorming zal ontstaan. Elke situatie is hierin uniek als er niet actief verwarmt wordt in het verblijf.

Days
Hours
Mins
Secs
3
  • Uitvoering van de lichtstraat:

Deze variant is niet leverbaar.

  


Stel je vraag via WhatsApp

ma t/m za: 9:00 tot 17:00 en vrijdag tot 20:00

Prijs en levertijd op aanvraag


Maak kennis met de lichtstraat.Ontworpen om uw buitenkamer optimaal te voorzien van nog meer natuurlijk licht door de vier schuine zijden, waardoor het licht van alle zijden binnenvalt. Dit model is de ultieme lichtstraat en past bij zowel een klassieke als moderne tuinkamer. Door de verschillende beschikbare maten is het de ideale keuze om uw terrasoverkapping een luxe uitstraling te geven.

De vakkundig geëngineerde schilddak lichtstraat is uitgerust met veiligheidsglas en heeft een duurzame onderbouw van geoptimaliseerd Douglas Duplo hout. De constructie is volledig voorbereid en voorzien van CNC-houtverbindingen en een speciaal ontwikkeld nok-montageblok, wat zorgt voor een snelle en eenvoudige montage. Douglas Duplo hout is geclassificeerd als duurzaamheidsklasse 3, dit staat garant voor een lange levensduur.

Clarico-Text-Image
Clarico-Image-Text

Ons unieke profielsysteem is met precisie ontwikkeld en bestaat uit circulair aluminium. De decoratieve kliklijsten verhogen de esthetiek van uw lichtstraat en zijn verkrijgbaar in de kleuren antraciet, wit of zwart. Deze strakke profielen zorgen voor een waterdichte afsluiting van de beglazing en versterken het design.

Lichtstraten zijn onderhoudsarm en vereisen enkel af en toe een glasreiniging. Kies uit vele standaardafmetingen, zodat de lichtstraat perfect past in uw situatie.

Douglas Lichtstraat geleverd als een compleet bouwpakket I geheel voorbereid I direct natuurlijk daglicht I uniek design I optimaal lichtinval I geschikt voor grotere buitenruimtes I

De kern van onze ontwerpen ligt in een unieke samensmelting van twee hoogwaardige bouwmaterialen: hout aan de binnenkant voor een warme sfeer en tijdloze uitstraling, en aluminium aan de buitenkant voor een onderhoudsarme moderne look. Beide materialen beschikken over een uitzonderlijke duurzaamheid, gemakkelijke recyclebaarheid en een lange levensduur.

Maakt gebruik van geoptimaliseerd Douglas Glulam hout, dat zorgvuldig wordt verwerkt om de kwaliteit te verbeteren. Door het zorgvuldig te drogen, vingerlassen, lamineren en te schaven behoort het tot het beste en mooiste in zijn soort.

Clarico-Text-Image
Clarico-Image-Text

Maakt gebruik van geoptimaliseerd Douglas Glulam hout, dat zorgvuldig wordt verwerkt om de kwaliteit te verbeteren. Door het zorgvuldig te drogen, vingerlassen, lamineren en te schaven behoort het tot het beste en mooiste in zijn soort.

Onze daksystemen zijn gemaakt van circulair aluminium en bieden niet alleen een strak design, maar dragen ook bij aan een aanzienlijke vermindering van de CO2-uitstoot en het energieverbruik tijdens de productie. De oneindige recyclebaarheid van aluminium benadrukt onze toewijding aan duurzaamheid.

Ervaar ook de kracht van hout en aluminium met onze producten.

Vervaardigd met precisie, passie en toewijding aan kwaliteit.

Specificaties voor Lichtstraat Schilddak | 2 uitvoeringen & diverse maten

Uitvoering van de lichtstraat: Niet geïsoleerd of Geïsoleerd glas en profielen